Liste des composants
SquashTM met à votre disposition les composants suivants pour le support des tests automatisés (voir schéma ci-dessous) :
Légende
️💎 indique un composant ou une fonctionnalité Ultimate. Une vue d'ensemble des fonctionnalités Premium et Ultimate est disponible ici. Pour en bénéficier ou demander plus d'informations, consulter notre site ou nous contacter.
SquashTM Orchestrator
SquashTM Orchestrator est composé d'un ensemble de micro-services exploitables via le lancement de tests automatisés depuis SquashTM ou via la transmission d'un plan d'exécution sous un formalisme bien précis, le workflow.
Il est basé sur l'OpenTestFactory Orchestrator, tout en ajoutant un ensemble de micro-services pour étendre ses possibilités, notamment le fait d'exploiter des plans d'exécution SquashTM ou d'effectuer du reporting vers SquashTM.
Il dirige et coordonne les différents composants de la chaîne d'exécution de vos tests automatisés (environnements d'exécution, automates, reporting…).
Il supporte les technologies de test suivantes :
- Cypress
- Cucumber JVM
- JUnit
- Playwright
- Postman
- Robot Framework
- SKF (Squash Keyword Framework)
- SoapUI
Posséder une licence SquashTM Ultimate💎 ajoute le support des technologies de test suivantes :
- Agilitest
- Katalon
- Ranorex
- UFT
Agent OpenTestFactory
Cet agent permet des communications via le protocole HTTP entre un SquashTM Orchestrator et un environnement d'exécution de tests.
Il s'agit d'un processus qui tourne sur l'environnement d'exécution. Ce processus contacte le SquashTM Orchestrator à intervalles réguliers, à la recherche d'ordres à exécuter. S'il y a un ordre en attente, l'agent va l'exécuter puis retourner le résultat à l'orchestrateur.
Outils de l'orchestrateur
Ces outils permettent le lancement et l'arrĂŞt propres de l'orchestrateur.
Ils fournissent également une commande en ligne (opentf-ctl) pour lancer de façon simple des plans d'exécution, en suivre l'avancement, lister les environnements d'exécution…
Plugin pour Jenkins
Ce plugin pour Jenkins facilite la transmission d'un workflow Ă SquashTM Orchestrator depuis un pipeline Jenkins.
Dépréciation du Plugin pour Jenkins
Le Plugin pour Jenkins est déprécié.
À partir de Squash Orchestrator 2024-11, il ne prendra plus en charge les dernières fonctionnalités de SquashTM Orchestrator.
Avec SquashTM 12.0 / SquashTM Orchestrator 2025-12, il ne sera plus publié.
Jenkins devra utiliser opentf-ctl comme décrit dans la documentation OpenTestFactory.
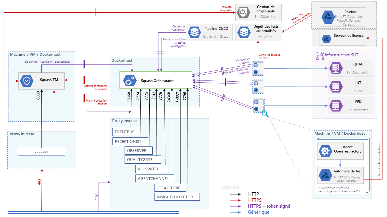
Diagrammes
Vue d'ensemble des composants

Interconnexions

La liste détaillée des endpoints (points de terminaison) exposés par les microservices de l'orchestrateur est disponible dans la documentation d'OpenTestFactory.